This thread has been locked.

If you have a related question, please click the "Ask a related question" button in the top right corner. The newly created question will be automatically linked to this question.

TPA3250 性能指标测试问题



根据TI官方数据手册介绍 

总谐波失真+噪声 (THD+N) 为 1% 时的总输出功率– 60W(连续功率)/8Ω,桥接负载 (BTL) 立体声
配置(32V 时)                                                      信噪比 (SNR) > 110dB

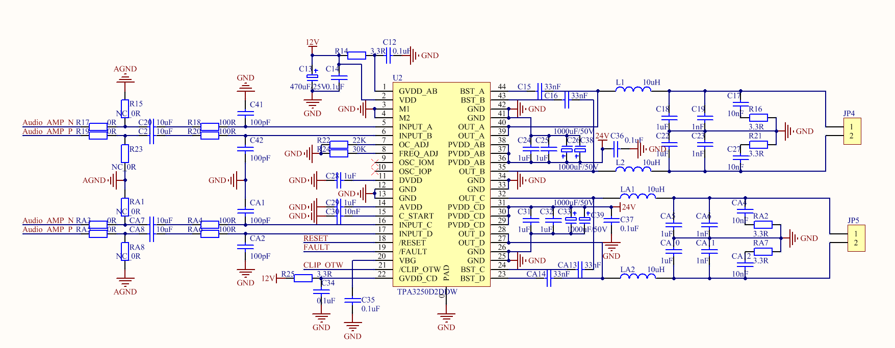
但是我根据官方参考电路绘制出板子后测试其性能。

仪器:HP的 8903B音频分析仪             电源:32V   5A        芯片工作模式:BTL         负载:8R 300W功率电阻        

输入信号幅度:2 Vp-p                 测的芯片32V电源消耗功率:56W               测试结果:800HZ-8.5KHZ       SNR > 55dB       其他频段<55dB  

附图为参考官方电路绘制的电路图,希望有人能帮忙看下什么原因导致测试性能指标达不到官方标称值