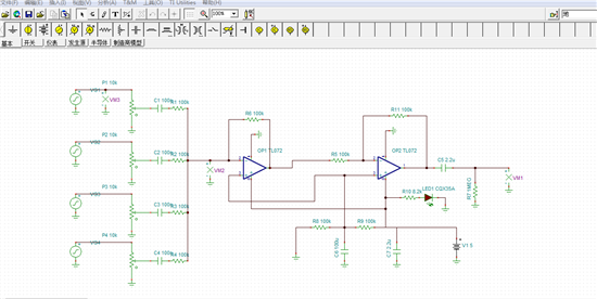
我用tina仿真了一个电路,功能是多路音频合并成一路音频输出,但是我无法用示波器观察到波形,电路图和设置如下,请帮忙解决,感谢

This thread has been locked.
If you have a related question, please click the "Ask a related question" button in the top right corner. The newly created question will be automatically linked to this question.