This thread has been locked.

If you have a related question, please click the "Ask a related question" button in the top right corner. The newly created question will be automatically linked to this question.

耳机音频输出一分二问题



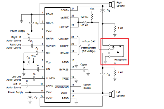
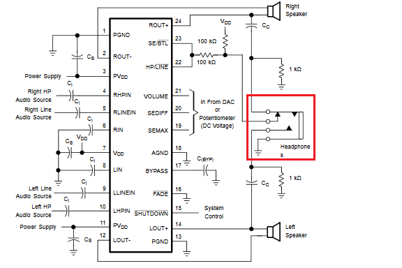
请问如同TPA6011芯片,耳机输出端可以直接设计成两组并联输出让客户可选择插一个耳机或两个耳机吗?(不考虑SE/BTL、HP/LINE功能设定)