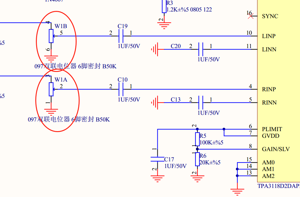
想问一下如果设计这两款功放IC的功放板的时候关于阻抗匹配这一块怎么设计?音频输入端用多大的可调电阻。
This thread has been locked.
If you have a related question, please click the "Ask a related question" button in the top right corner. The newly created question will be automatically linked to this question.
想问一下如果设计这两款功放IC的功放板的时候关于阻抗匹配这一块怎么设计?音频输入端用多大的可调电阻。