This thread has been locked.

If you have a related question, please click the "Ask a related question" button in the top right corner. The newly created question will be automatically linked to this question.

LM4871 POP声

Other Parts Discussed in Thread: TPA6211A1, LM4871

各位好:

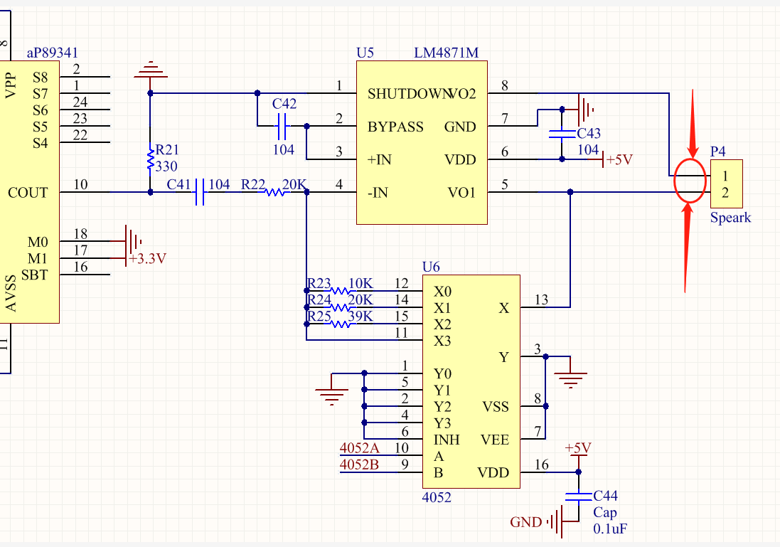
现公司产品使用LM4871M,在上电、断电、SHUTDOWN时有POP声,以下是电路图,请问能否改进以消除POP声?  若不可,那有无其他全消除的芯片方案?

  • 您好,抑制POP声主要两个方面,首先bypass 电容C42的值建议1.0uF,输入耦合电容C41的容值范围在0.1uF~0.9uF。
    其次就是上掉电时序,电路中shutdown引脚直接接地,直接使能,建议上电过程shutdown是一个由高到低的变化过程,同样掉电时,先将shutdown拉高,也就是一个由低到高的变化过程,再掉电。
  • C42电容加还是存在可闻得POP声。 另外SHUTDOWN时序没有用,上电后,单独触发SHUTDOWN也会有POP声
  • 上电也需要等到电压上升到1/2VCC 后,或者上升到VCC稳定之后,再将shutdown拉高。
    不合理的上掉电时序是会导致开关机产生POP声。
  • 我们做的验证是:上电后,有足够长的时间让其电源平稳(1秒),然后拉高SHUTDOWN,此情况并没什么太大的改善。  还想请问下如果是D类功放,其不涉及1/2VCC电平建立问题的话POP声会不会相对容易控制呢?

  • 您好,不论是class AB,还是Class D,上掉电时序,我们都需要注意mute/shutdown 引脚的时序,也就是说上电之前,先将amplifier disable 等电压起来之后再enable,掉电之前,先将amplifier disable再掉电,抑制POP声。
    对于LM4871来说,除了shutdown的时序,我们还建议输入用差分信号,不用单端输入,单端输入由于阻抗的不匹配性更容易产生POP声,其次这颗芯片比较老了,它的内部架构可以看出来,差分输出是利用两个运放的输出作为差分输出,我建议使用全差分运放架构,class AB 比较新一点儿的device 型号TPA6211A1, 这是一款全差分运放的架构,能够更好的抑制POP声:
    www.ti.com/.../TPA6211A1
  • 好的,我们尝试以下,谢谢你