This thread has been locked.

If you have a related question, please click the "Ask a related question" button in the top right corner. The newly created question will be automatically linked to this question.

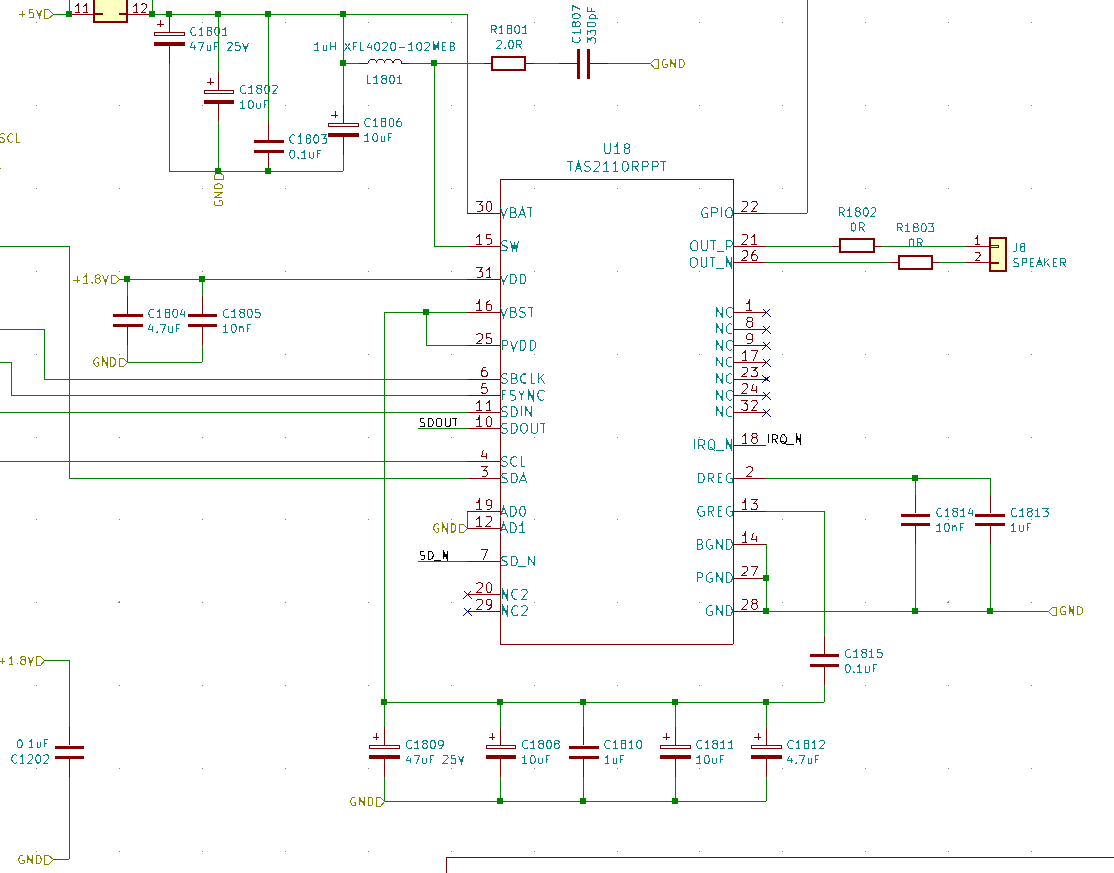
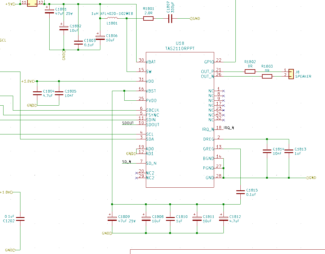
TAS2110声音一大,就会over current

Other Parts Discussed in Thread: TAS2110

您好,

TAS2110音量设为默认值0x40000000,播放音乐的时候,如果稍微将播放器音量调大,INT_LTCH0 寄存器就会报over current错误并导致Software shutdown,请问是否还需要在系统初始化的时候进行什么配置吗?谢谢!