This thread has been locked.

If you have a related question, please click the "Ask a related question" button in the top right corner. The newly created question will be automatically linked to this question.

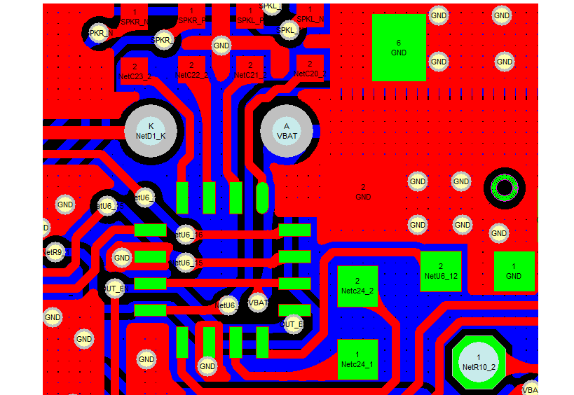
tpa6135a2噪声

Other Parts Discussed in Thread: TPA6135A2

tpa6135a2声音小了能听到噪声  像是反馈自激的声音  问下ti工程师 它是哪种放大  PCB需要注意些什么的吗