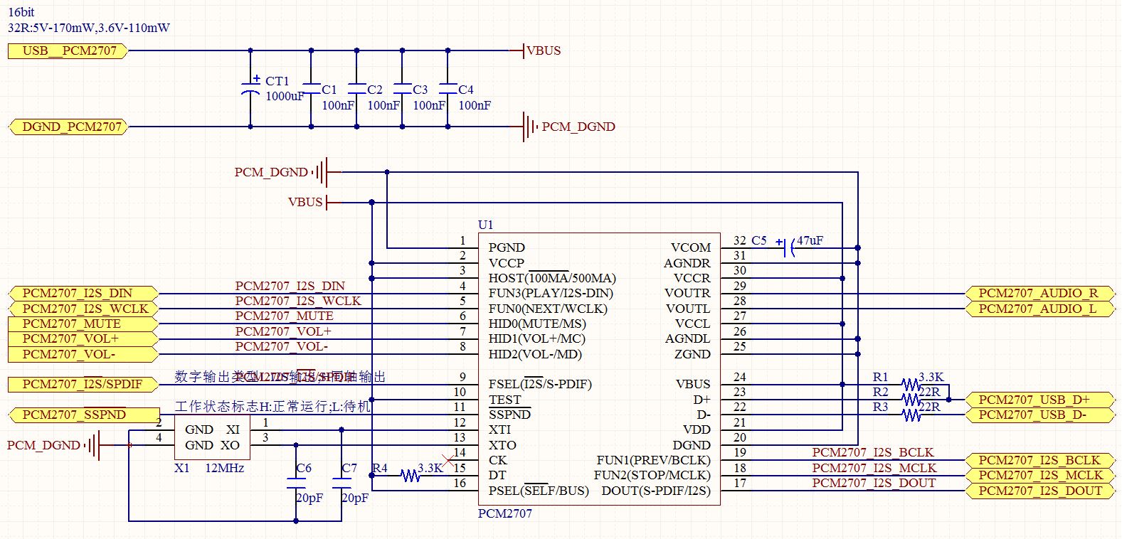
现在只焊接了最基础的部分,其它如控制跟I2S接口都还没连接元件,相当于空接,,现在无法被电脑识别,系统WI8-64BIT,我购买的PCM2704的板可以被电脑正常识别,请问下,问题出在哪儿
This thread has been locked.
If you have a related question, please click the "Ask a related question" button in the top right corner. The newly created question will be automatically linked to this question.
现在只焊接了最基础的部分,其它如控制跟I2S接口都还没连接元件,相当于空接,,现在无法被电脑识别,系统WI8-64BIT,我购买的PCM2704的板可以被电脑正常识别,请问下,问题出在哪儿