This thread has been locked.

If you have a related question, please click the "Ask a related question" button in the top right corner. The newly created question will be automatically linked to this question.

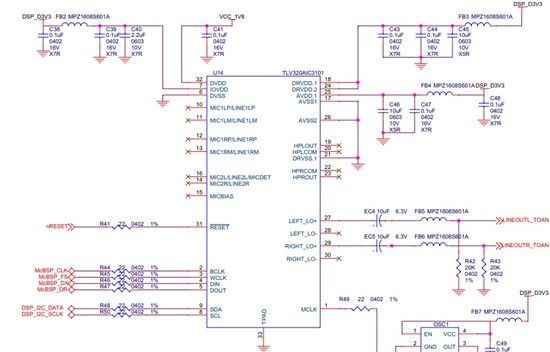
DM365-AIC3101输出音量很低的问题



原理图如下,只是用了的aic3101的line out功能,左右声道输出,然后43和44寄存器的增益都是配置成0db了,86和93的增益也都配置成9db了,播放的音频文件在电脑上声音都是比较大的,但是在dm365开发板上,声音就很小,接收声音的电视机音量也已经调到最大了。