This thread has been locked.

If you have a related question, please click the "Ask a related question" button in the top right corner. The newly created question will be automatically linked to this question.

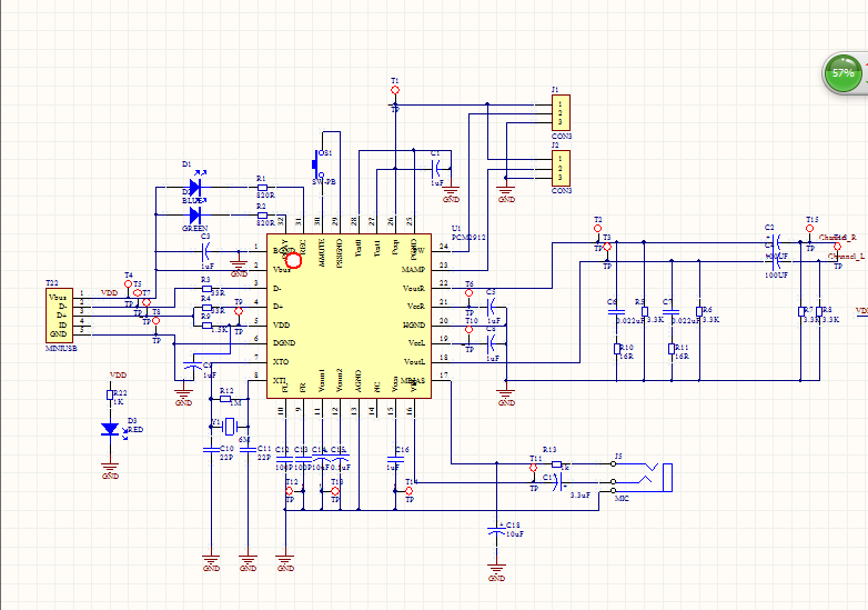
关于PCM2912接電腦提示無法識別設備



 文檔說明是自動安裝驅動,晶振暫用函數發生器代替