This thread has been locked.

If you have a related question, please click the "Ask a related question" button in the top right corner. The newly created question will be automatically linked to this question.

TAS5613输出问题,B端输出静态电压和A、C、D端不一样



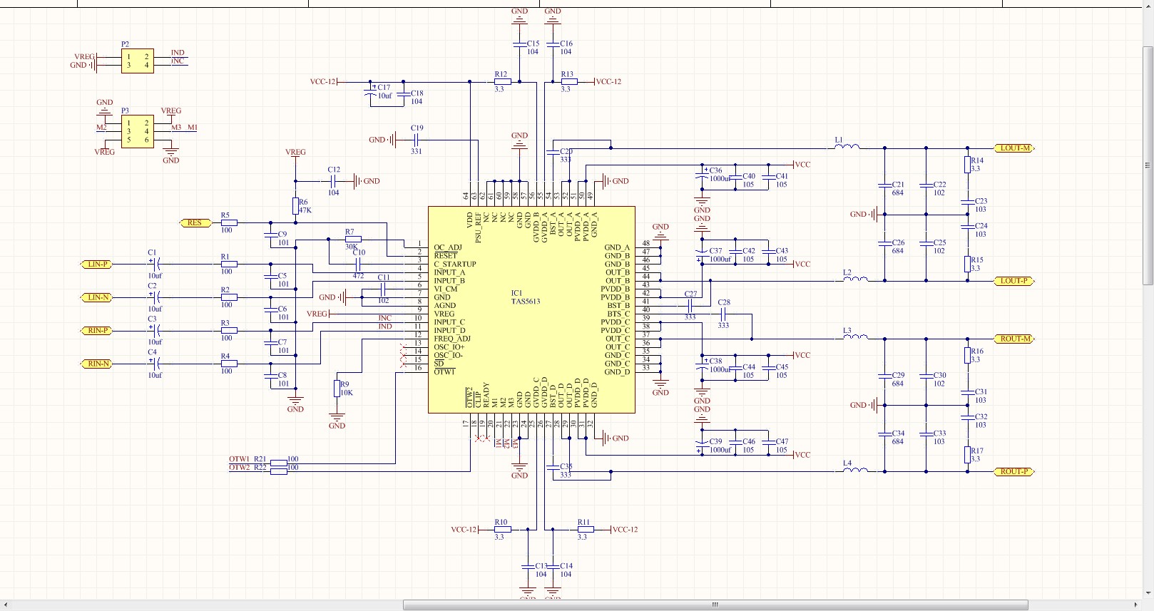
你好,我自己按照评估板做了一个板子,但是输出电压不正常。我电源电压30V,测试了4个端口的静态电压,发现,A、C、D端电压都为15V左右,但是B端输出30V。差点少烧我的音箱。

最后我又测了4个输入端口的静态电压,发现B端为0V,而其他的端口都是1.65V左右

所以我怀疑是不是芯片的B端口坏了,请工程师给与解答,谢谢!