This thread has been locked.

If you have a related question, please click the "Ask a related question" button in the top right corner. The newly created question will be automatically linked to this question.

数字功放TAS5711输入调大声音时,输出就没声

Other Parts Discussed in Thread: TAS5711

在液晶电视上,由模拟功放换成数字功放芯片TAS5711,发现在调声音时,调大后,输出就关断了,喇叭就没有声音,然后声音再次调小,也不会恢复,必须重启电源才能恢复,然后读错误寄存器发现是PLL 错误,不知什么原因,请教用过TAS5711的高人给指点?

  • 把你的原理图和PCB发上来看看,这种问题往往是由于PCB布局排版有问题,功率大时PVCC电源干扰到PLL补偿以及I2S输入,引起错误寄存器0x02报错从而关断输出。

    在PCB Layout时芯片底部及底层必须留有完整的地平面,PVCC去耦要足够,去耦电容要尽可能靠近PVCC引脚放置。

  • Hi Jacky Wang,

                    我发现的报PLL错误时,输出没有关断,还是有声音,只是有时会报这个错误,而声音调大时,输出关断报的错误是clip indicator错误,芯片手册上没有

    给出详细的解释,请帮忙看一下,谢谢,附件为各种截图。

  • 报Clip Indicator错误时,说明I2S输入已经削顶失真了(超过主芯片I2S的满量程了),即I2S输入音量太大了。这个I2S音源是来自网络播放器还是电视主芯片解码出来的?

  • Hello,

           I2S音源是来自MSTAR的电视芯片,我看了下,报这个的错的大概意思是幅度过高,有什么办法减小输入的幅度呢?

  • 哦,我还想请问一下,为什么我再次调小声音,输出不会恢复呢,TAS5711不是会自动恢复吗,我必须得断电重启,声音才会恢复。。。

    另外PCB的布线还需注意什么地方呢,布线以外,其它的地方,我看硬件工程师都铺地了

  • Hello Jacky Wang,

    另外我看TI的官方开发板用的是24V的电源供电,而且推荐供电在18V以上,我们的机器现在PVDD使用的是12V的供电,是否TAS5711周边的元件参数需要做什么调整呢,I2S输入到TAS5711时是否可通过硬件的方法来限定幅度呢,hope your reply!

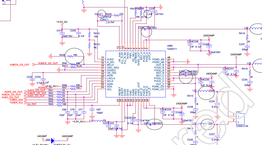
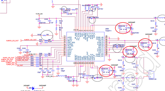
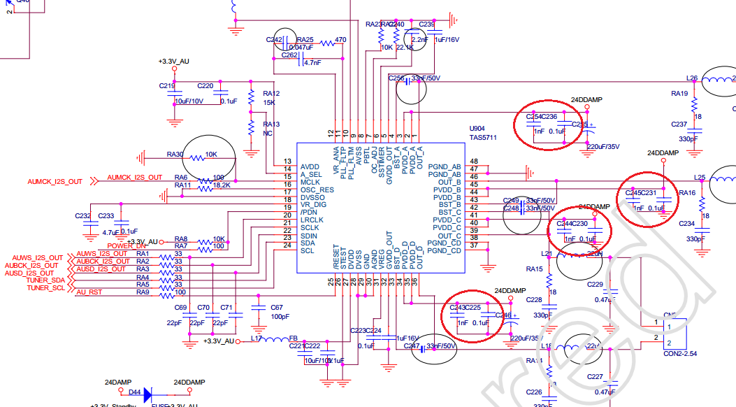
  • 原理图有以下问题:

    1、PVCC去耦电容推荐使用至少1uF以上并联0.1uF,且这四组去耦电容必须靠近PVCC引脚放置。两个大电解可以适当远一些(受限于体积)。

    2、喇叭是8Ω的,输出LC建议22uH+0.68uF,Q值为0.7,没有Peak。

    PCB Layout的比较差,特别是PVCC的走线及去耦电容的摆放,离芯片管脚太远,且走过孔了(实在要走过孔,过孔必须加大,加多减小寄生电感),建议参考下图我们EVM板:

    TAS5711没有办法控制I2S输入的幅度,如果输入信号就已经失真了,后端功放是没有办法的。正常来讲MSTAR主芯片I2S输出幅度最大也就0dBFS,根据你的描述,I2S输出幅度已经超过0dBFS了,已经失真了。建议你们查查是否有使用类似网络播放器的App软件,直接访问了主芯片的I2S接口而旁路了主芯片的音量控制等音频处理,导致I2S输出幅度太大。

  • Hello,

       Very Thanks,

    1. 我们暂时没有用到网络播放器,音频是来源于电视的音频,外接的HDMI,或者是音频的解码,然后主芯片处理后经过I2S输出到5711,调整音量时就是调的I2S输入,还有就是我把5711寄存器0X07的值改成0X30的时候0DB的时候,调大电视声音,喇叭输出声音很小,但是输出不会关断,也就是说由此判断可能不是输入信号削波失真,因为写5711的寄存器并没有控制I2S输入。

    2. 另外一个问题,我现在是接的2.1mode,但是我把寄存器0X05配置成0X84的时候,竟然输出静音,没声音,写成0X04输出正常有声音,请问这是什么原因?

    我把TAS5711的C文件发给您,您看寄存器配置是否有什么不当。

  • Hi Jacky Wang,

    这两天调试,我在PVDD加上了10UF的电容,似乎有所改善,我调小5711的增益,输出在输入声音调大的时候还能正常输出,但是增益调大后,在声音调大后输出就会关断,由此判断是否是输出那边的反馈大了,或者是什么原因,会导致5711关断输出呢?