This thread has been locked.

If you have a related question, please click the "Ask a related question" button in the top right corner. The newly created question will be automatically linked to this question.

关于TPA3110D2干扰问题请教

Other Parts Discussed in Thread: TPA3110D2

请教:

   1.电源19V,喇叭4欧姆,磁珠125R/100MHz,无输入时输出有干扰如下图:

2.当磁珠换18uH/4A电感时,输出干扰如下图:

3.当电感加大到150uH时没有看到干扰,但声音出来没有高频,音质很差。

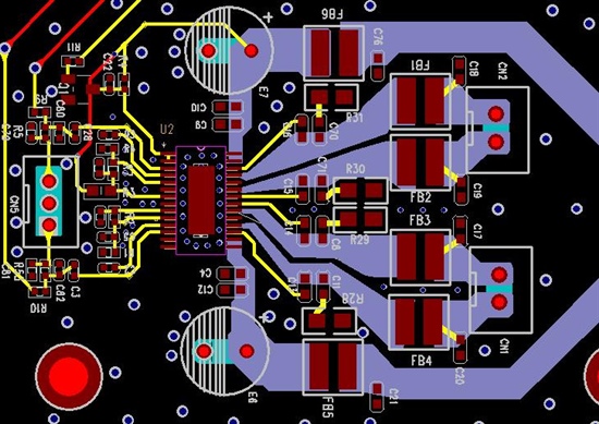
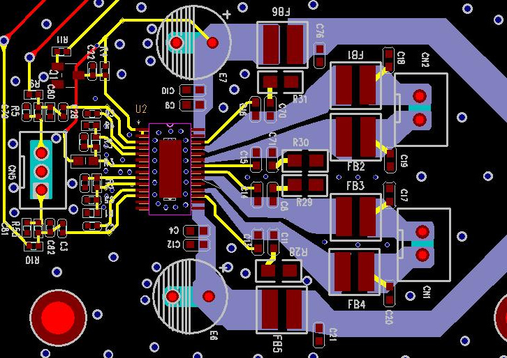
电路参数与官方差不多(输出级一样),原理图,PCB如下图:

以上各位有没有遇到?如何解决?谢谢!


  • 你好:

    1.这个测的波形是OUT+还是说diffential的输出?无输入时输出的两端应该是50%的占空比方波。

    2.无输入时是否把输入接地了,防止输入时不确定的状态,引入噪声

    3.磁珠换为18uH时,对应的电容也改了吗?我看你的原理图上接的FB+C,没有留LC的位置,如果换成LC,C也要相应的改。

    看起来共模干扰很大,还有160Khz的信号。

    4.对比2,如果C不变,增大L,截止频率就会下降,高频就会很差。

  • 你好,

      1.波形是喇叭两端的.

     2.没有接地,接了47k对地,等下接地测试下。

     3. 换电感没有换电容,电容应该多少适合?

  • 你好:

    1.你是用示波器做差测得两端的波形?

    2.接了47K到地,我也得也能起到接地的效果。

    3.以f=1/(2*3.14*L*C)为公式计算LC滤波器的频点,f取20K-40K之间。音频范围是20-20K,也就是只需要20K以内的信号。你固定18uH的电感的话,取0.68uf,f=45K左右,也是可以的。如果想f更第一点,C再取大一点。

    4.可否不接负载或者接阻性负载测试一下波形,我之前测EVM,接磁珠,阻性负载,波形如下:

    加了LC之后,就很好了。

     

  • 你好,本人首次做D类功放.

    1.是的,我就测喇叭输出两端的波形.

    2.输入直接地,18uH电感,电容1uF,8欧电阻,输出波形如下:

    还有200mV正弦波信号.

    3.用1K信号输入时波形如下:

    4.电感之前与地波形如下:

    5.现就差去除红色干扰了:

  • 你好:

    你是如何测喇叭两端的波形的?

    用差分探头测的?看你的波形显示的是在CH2,不像是用两个chanel做差得来的啊。如果用示波器做差,应该是一个探头接OUT+,另一个探头接OUT-,每个探头都保证地接好。然后用math的功能。你能显示一下OUT+和OUT-以及math的波形吗?先确保measurement没有问题。

    我看输入接地时的波形是147K,这个是不make sense的,TPA3110D2的开关频率是310K,你这个147K不是我们device引起来的,我们的EVM也不存在这个问题。

    你的电源用的怎么样?电源纹波大吗?

     

     

  • 你好,

    从第一个波形看,示波器水平增益为10uS/格,一格大概3个周期,也就是在300多K的PWM频率上。

    18uH/1uF电容的截止频率在37.5K左右,应该是观察不到PWM频率的,有可能是示波器的探头地线引入,观察滤波器后面的,最好是不用示波器的地夹子,直接在PWM线附近找一个就近的地,将铜皮刮开,以保证回路电感的影响最小,以得到真实的波形。