This thread has been locked.

If you have a related question, please click the "Ask a related question" button in the top right corner. The newly created question will be automatically linked to this question.

TLV320AIC3106要是LINE IN ,LINE OUT都只用单通道,电路该怎么处理?

Other Parts Discussed in Thread: TLV320AIC3106

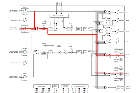
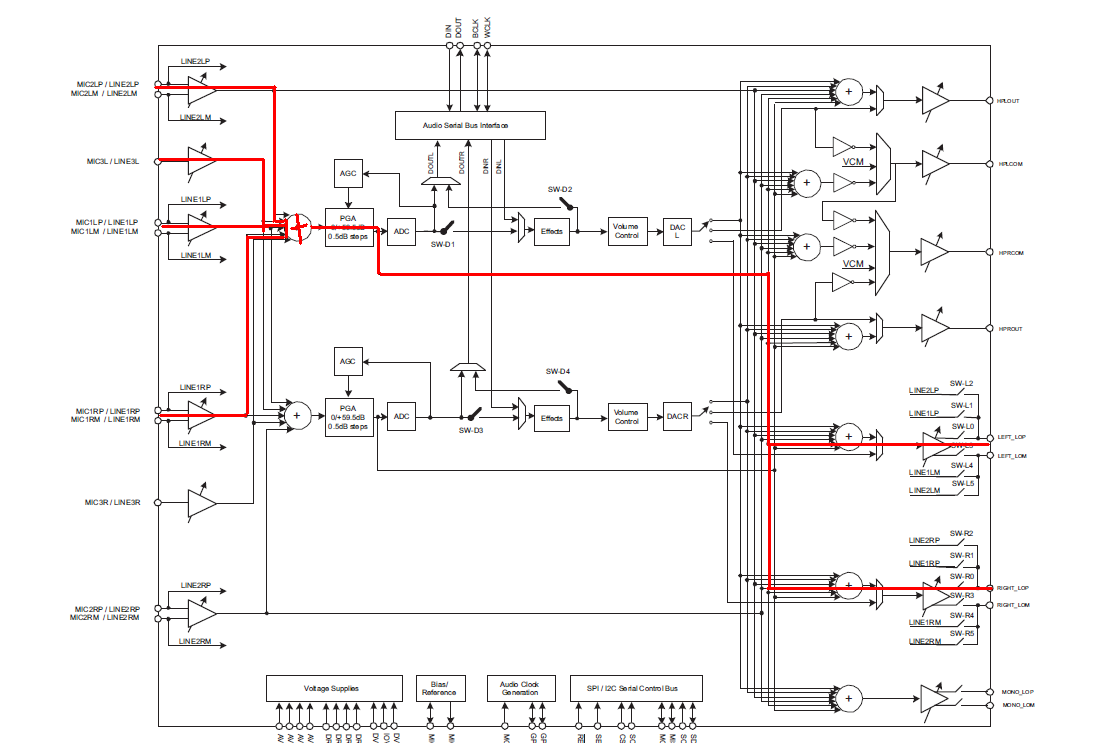
大家好,我在使用TLV320AIC3106实现语音对讲功能时,有点疑惑,芯片有LINE1L+,LINE1R+,EVM上面是这两个都是用了,我现在只想用一个通道,问题是不知道是选LINE1L+呢还是选LINE1R+呢,还有就是如果选了LINE1L+,LINE1R+怎么处理,悬空?还是和把这两个引脚接在一体?

在做LINE OUT时也有这个疑惑,LEFT_LO+, RIGHT_LO+如果直选选一个通道的话我该选哪个,另一个怎么处理?

望知情者告知,小弟在此感激不尽。