This thread has been locked.

If you have a related question, please click the "Ask a related question" button in the top right corner. The newly created question will be automatically linked to this question.

音频电源地线问题



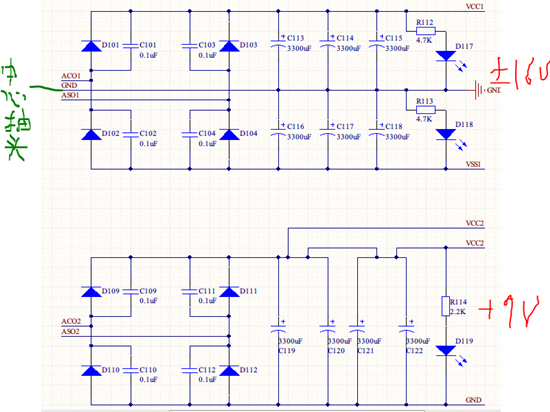
做了一个DAC,电源用到了正负16V和单9V,在进行整流滤波的地方有些疑问。

变压器次级三个绕组+9V +16V -16V(双线并饶)两个16V接出中心抽头,目前整流滤波电路如图所示:

目前地线是在两部分电路输出的地方接在一起,不知道这样对不对,是否有更好点的处理方法?

现在DAC输出会有轻微的50hz底噪,不知道是不是这里的问题。解码板上的铺铜(接地)的地方,用手摸会有发木的感觉,倒一下电源插头就没了,但是还是会有50hz噪音。另外220V是直接输入变压器的,没有接XY电容,并且没有PE接地线。

  • 亲;可以在电解位置单点连接。

    亲;关于50Hz噪音,即有可能是PCB问题,也有可能是变压器等元件问题。建议先用金属箱将电源屏蔽起来,看是否有噪音变化。