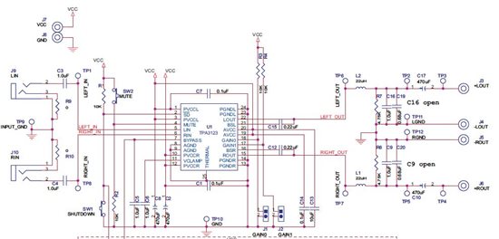
我按照TPA3123的用户指南上的原理图,制作了一个音频功放,但是无论左右输入都接地的时候,或者有信号输入,在Lout和Rout都有这样的波形,无法工作。希望得到大家的帮助。
This thread has been locked.
If you have a related question, please click the "Ask a related question" button in the top right corner. The newly created question will be automatically linked to this question.
先把左右输入都悬空,看下芯片输出上的波形有何变化?
再把电感拿掉,断开电感后的所有电路,看下芯片输出上的波形有何变化?
告知上面两项后的结果。
电路本身没有问题。请确认你用的各器件参数和PCB layout。
从以上结果,可以判断的是问题出在电感后面,很有可能你用的电感参数不对,请确认电感的额定电流是否足够?
你好:
没有输入的时候,去掉电感的波形显示是对的。
你可以这个时候给一下输入,然后测量一下电感前的PWM信号,看看是否在swithching,占空比是不是在变化。如果没有变化,那应该是没有工作,那就要检查一下连接问题,看是不是过流保护了。
在电感后电路都连接的情况下。所有输入输出供电端全部悬空,测量一下芯片左右输出端到Vcc的阻抗是多少?
我看你板上摘去了一个电感。那分别摘去左右电感,芯片能否正常工作?