This thread has been locked.
If you have a related question, please click the "Ask a related question" button in the top right corner. The newly created question will be automatically linked to this question.
Hi TI team,
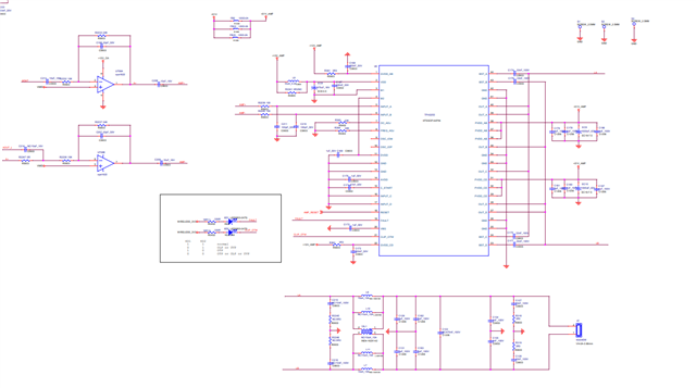
请帮忙检查下TPA3255原理图是否合理?
您好,
您可以附一个更清晰的原理图吗?TPA3255提供了EVM板的原理图,在下面链接用户指南中可以找到,您可以参考EVM板的原理图设计您的电路:
TPA3255D2EVM User's Guide