This thread has been locked.

If you have a related question, please click the "Ask a related question" button in the top right corner. The newly created question will be automatically linked to this question.

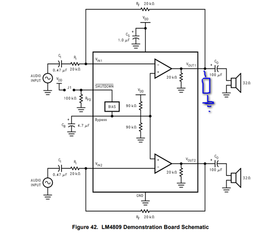
LM4809: SHUTDOWN引脚 开启和关断 耳机那边有pop音,请问正常吗?

Part Number: LM4809


 SHUTDOWN引脚 开启和关断 耳机那边有pop音,请问正常吗? 

bypass使用的4.7uf电容。