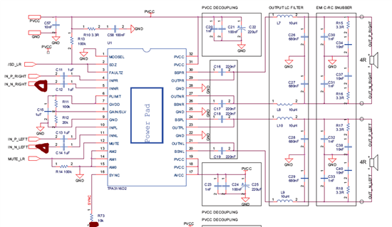
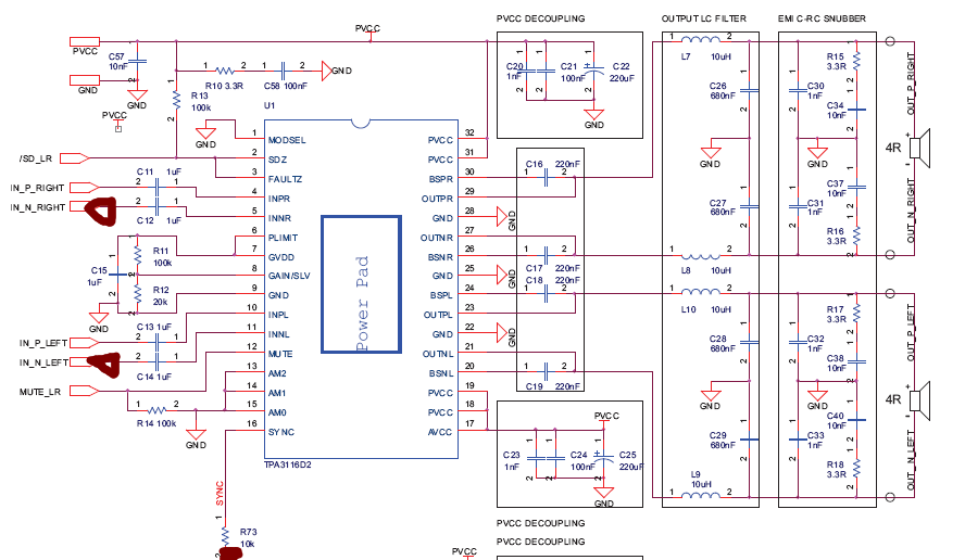
我按照官方电路开发了一块TPA3116D2的电路板.
电路图是按照上图画的,供电电压是22V,输入信号是从INP输入,INN通过电容105对地 。SD与FAULT短接通过100K连接到VCC
1.电源电压是22V.但是一加假负载就保护(4 OHM水泥电阻)在不加散热片的情况下测试?不管信号大小都保护.请问是为什么.
2.我发现这个机器在不加信号的情况下输出部分有0-5V之间的飘动直流?加满信号的时候直流有70MV左右.请问怎么解决直流问题.如果没有信号的时候那样不是会有烧喇叭的危险.
This thread has been locked.
If you have a related question, please click the "Ask a related question" button in the top right corner. The newly created question will be automatically linked to this question.
你好:
1.保护时确实fault脚是低电平了吗?
2.降低供电电压或者是不接负载的时候,你看在看还不会不会出现保护情况。
3.输出有0-5V直流是什么意思?你的意思是说不给输入,输出端量到有输出?请问是用万用表还是示波器量的?
4.直流多是因为线路上出现阻抗不匹配,例如layout 造成的不匹配,元器件的不一致性等。
5.同时你可以检查看一下焊接问题,如果输入接地,没有接负载的情况下也会出现保护,那也有可能是线路上有焊接问题,造成了短路保护。