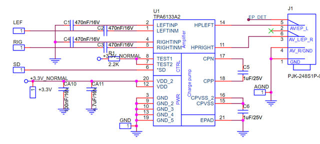
我的原理图如下:

我使用的6133A2芯片的原理图,因为查看了两个芯片数据手册,发现差不多,所以我就通用了他们的外围电路,我测试6133是没有问题的,可是我更换6130后没有输出。SD等其他引脚都是有信号的,我已经更换了三个6130A2芯片了。
This thread has been locked.
If you have a related question, please click the "Ask a related question" button in the top right corner. The newly created question will be automatically linked to this question.
抱歉回复晚了。
是的, TPA6130A2需要软件进行控制,默认状态下HP 输出是mute状态的。所以如果要enable HP输出,需要通过配置寄存器来unmute。
如果不想使用软件控制,通过硬件控制,就是您所说的选择6133 去替代。如果使用6130去替代6133, 需要使用I2C呢。
