This thread has been locked.

If you have a related question, please click the "Ask a related question" button in the top right corner. The newly created question will be automatically linked to this question.

关于TPA2005D1电路输出端波形有杂波的问题 求帮助

Other Parts Discussed in Thread: TPA2005D1

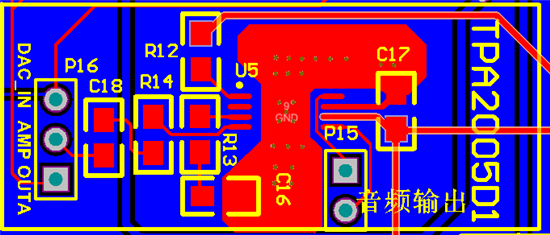
最近用TPA2005D1搭了一个音频放大电路,试了一下,功能可以了,但是在测输出端Vo+和Vo-的波形时,发现有杂波,电路图和波形图在下面,请知道的大神帮忙分析一下,怎么去杂波??