各位大老:
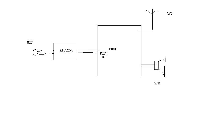
现在有一个CDMA远程监听通讯产品,需要实现清晰监听距离产品6米以外通话内的通话内容,为实现该功能,现在想用AIC3254来处理MIC信号后再通过CDMA模块发送出去,在这样的应用中,AIC3254能能同时实现 ANC DRC AEC AGC功能吗 ?(现在初步试了一下,发现噪声比较大,啸叫严重,监听到的语音内容不清晰)
This thread has been locked.
If you have a related question, please click the "Ask a related question" button in the top right corner. The newly created question will be automatically linked to this question.
各位大老:
现在有一个CDMA远程监听通讯产品,需要实现清晰监听距离产品6米以外通话内的通话内容,为实现该功能,现在想用AIC3254来处理MIC信号后再通过CDMA模块发送出去,在这样的应用中,AIC3254能能同时实现 ANC DRC AEC AGC功能吗 ?(现在初步试了一下,发现噪声比较大,啸叫严重,监听到的语音内容不清晰)
还有其他型号可以实现该功能(ANC,DRC,AEC,AGC)的芯片吗?
按你的需求必须得用DSP,然后自己写算法了。市面上没有ASIC可以满足。
MY QQ:66 46 760三4
you could contact with me by QQ if you wanna learn more.