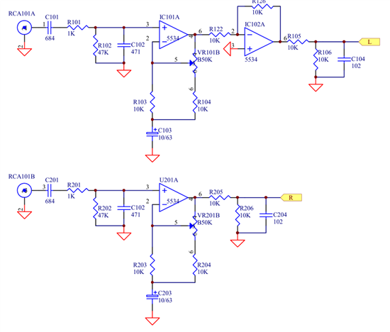
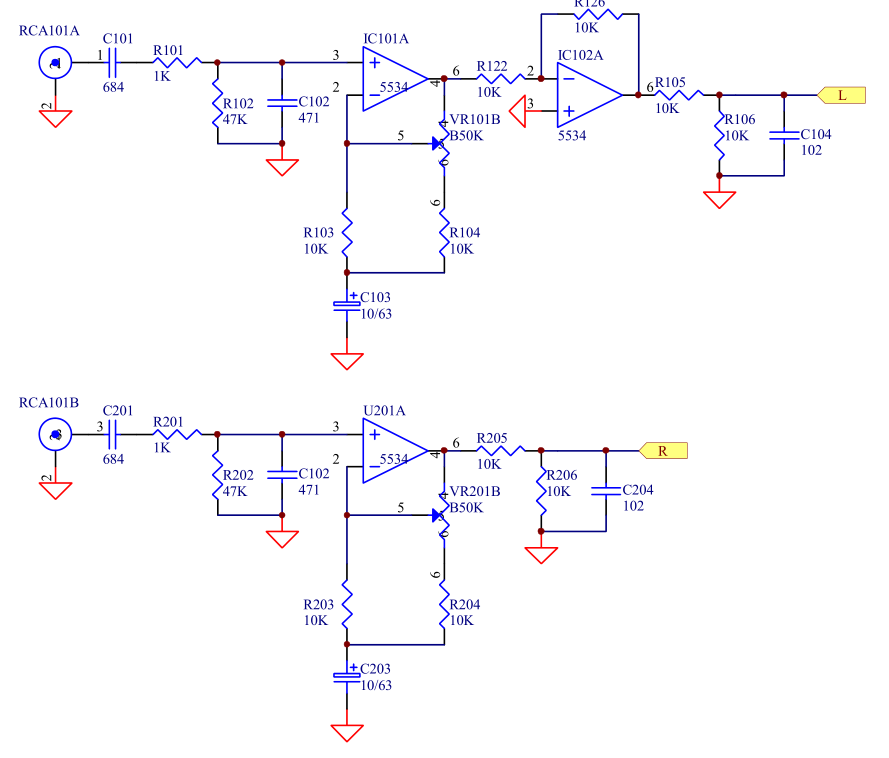
你好,opa627BP 用来做前级放大,这样设计合理吗 请大家指教一下。我之前耦合输入电容 0.68UF,R102接地电阻 47K,低噪音很大,我把它改为10K,低噪音就变少了很多,但低频衰减了3个DB左右
This thread has been locked.
If you have a related question, please click the "Ask a related question" button in the top right corner. The newly created question will be automatically linked to this question.