由于项目需要,目前用了一款STM32F103的MCU与TLV320DAC3100相连,使用Speaker输出,但是之前没接触过Codec,所以现在一直卡在这里,可以给点指导和意见吗,万分感谢
This thread has been locked.
If you have a related question, please click the "Ask a related question" button in the top right corner. The newly created question will be automatically linked to this question.
由于项目需要,目前用了一款STM32F103的MCU与TLV320DAC3100相连,使用Speaker输出,但是之前没接触过Codec,所以现在一直卡在这里,可以给点指导和意见吗,万分感谢
TI 的官方有 EVM 板的资料, 会有一些的固件代码的资料可以参考, http://www.ti.com.cn/tool/cn/tlv320dac3100evm-u
虽然不会是 STM32 的代码, 但应该容易移植
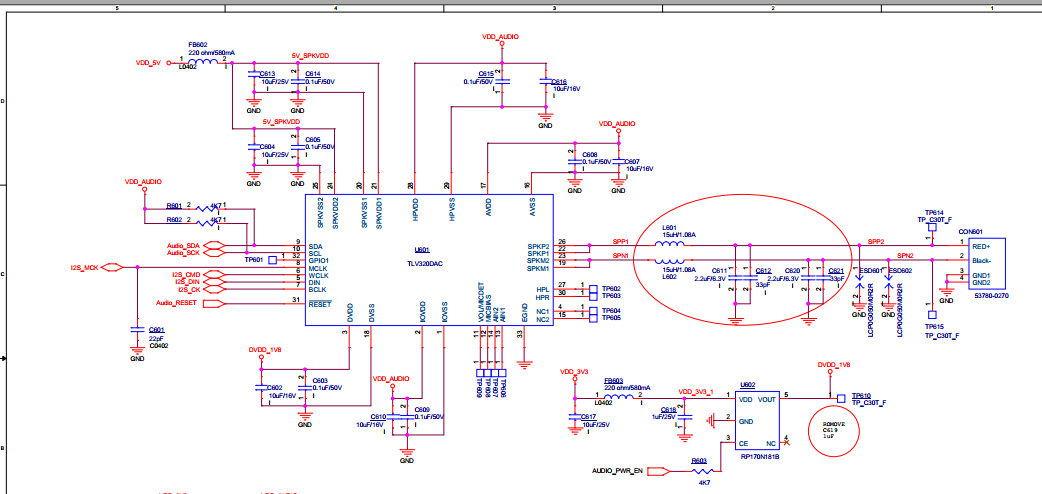
您好,非常感谢您的回复,可是我在这个链接上没找到固件代码,麻烦可以提供一下固件代码吗,在我的附件里面有原理图,我想让Speaker发声,有没有简单点的测试代码,比如写什么值到寄存器里配置好Speaker,或者模块有没有自带的sine测试方法,确实没接触过音频,非常感谢