This thread has been locked.

If you have a related question, please click the "Ask a related question" button in the top right corner. The newly created question will be automatically linked to this question.

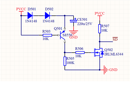
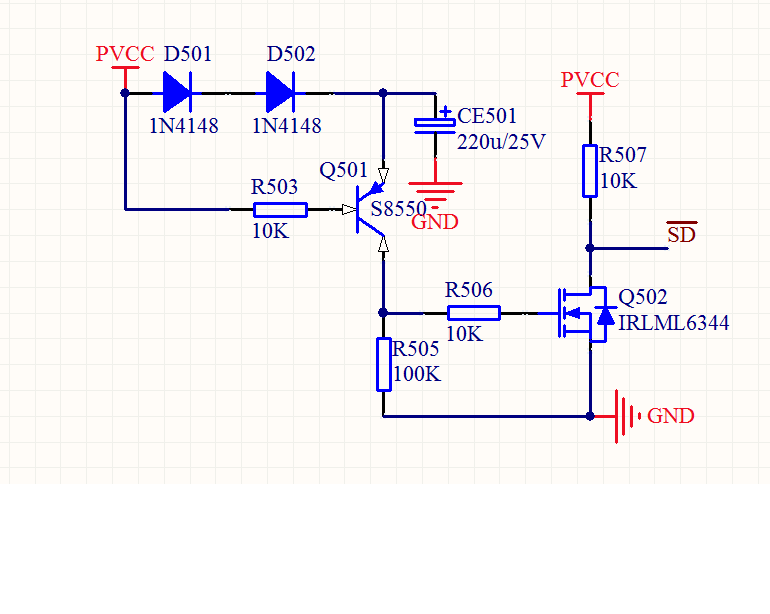
去掉3116D2 POP声音问题



为什么我按找这个电路接,在无音频输入的情况下,开关机,都有POP声

/SD接IC的第2脚