Part Number: CDCE6214Q1TM
Other Parts Discussed in Thread: CDCE6214

图1

图2

图3

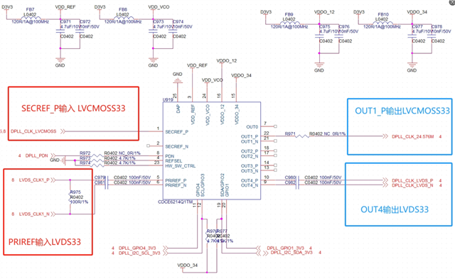
图4
如图1所示:使用CDCE6214Q1TM时钟发生器为FPGA2分别提供一路差分时钟和单端时钟。CDCE6214Q1TM的输入端PRIREF和SECREF参考时钟均来自于FGPA1。
关于CDCE6214Q1TM的应用有以下疑问:
1)如图2所示:PRIREF是否支持LVDS25电平?PRIREF对应引脚与FPGA1连接是否只需在差分线对串联0.1uf电容做交流耦合即可?
2)如图2所示:PRIREF和SECREF 参考时钟频率是否不能低于10MHz? 3)如图4所示:OUT1输出可选CMOSPN CMOSP CMOSN,这三个选项有什么区别?哪种选择对应LVCMOS33?
4)OUT4是否支持LVDS25电平? OUT4对应引脚与FPGA2连接否只需在接收端做100欧姆终端匹配即可?5)如上应用,CDCE6214Q1TM电源供电,VDDREF VDD_VCO VDD0_12 VDDO_34 各组供电的电压怎么提供?





