我正在使用DAC8750开发工业变送器。目前与MCU通讯已经正常。
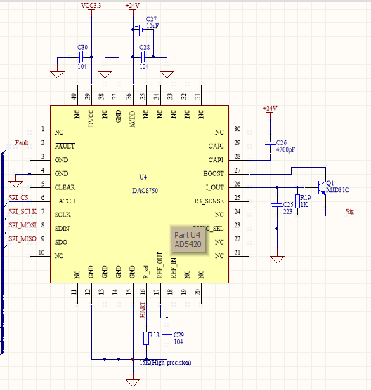
模拟部分供电电压为+24V,数字部分供电电压为+3.3V。CAP1连接了一个4700pF的电容,使用了外部增强晶体管,型号为MJD31C。
目前情况是:在未启用输出前,IOUT无输出,但是在给出复位指令并启用输出之后,FAULT引脚拉低,读Status寄存器发现I-FLT位被置位。同时发现负载电阻两端电压一直约为24V,电流亦很大(接100欧负载电阻,实测电流高达233mA,接入300欧负载电阻以后,电流约为72mA)
附上硬件原理图。
特向各位求助,一起分析讨论故障原因
