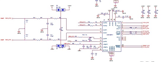
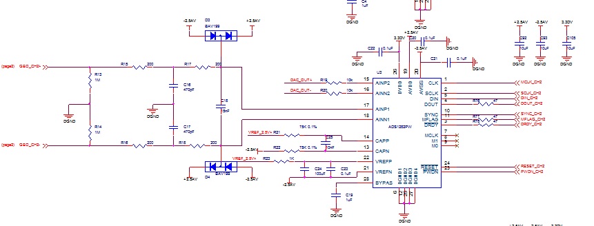
我用ADS1282进行GPS的pps信号测量,AVDD = +2.5V, AVSS = –2.5V, fCLK (1) = 4.096MHz, VREFP = +2.5V, VREFN = –2.5V, VREF= VREFP- VREFN=5V, DVDD = +3.3V, CAPN – CAPP = 10nF, PGA = 1, and采样率4K,sinC和低通滤波,AINP 端接GPS的PPS信号(1秒钟一个3.3V的正脉冲脉宽0.1秒), AINN接GND,这样脉冲到来时VIN=3.3V,应该超出我的量程(+VREF/2,- VREF/2),但是采出来的数据怎么是2V的脉冲呢(如下图),请帮忙分析一下,另外测量范围是有公式Vin=±VREF/(2 × PGA) 决定如果我把参考电压改成VREF=0.7V,PGA=1时,输入范围应该为±0.35V,这样理解没有问题吧

