Part Number: ADS8584S

芯片连接如上图所示
使用并行字节模式通信,采用过采样,连接信号后,发现采集信号不正确;在不接信号情况下,4个输入端有大概1.8V的电压!
想问一下这是芯片没有复位吗?还是芯片坏了?
如何解决?
This thread has been locked.
If you have a related question, please click the "Ask a related question" button in the top right corner. The newly created question will be automatically linked to this question.
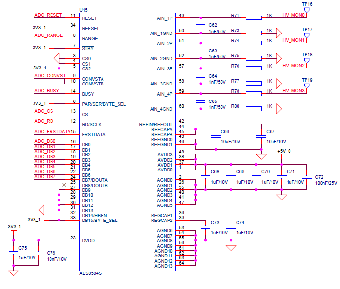
Part Number: ADS8584S

芯片连接如上图所示
使用并行字节模式通信,采用过采样,连接信号后,发现采集信号不正确;在不接信号情况下,4个输入端有大概1.8V的电压!
想问一下这是芯片没有复位吗?还是芯片坏了?
如何解决?
您好
在不接信号情况下,4个输入端有大概1.8V的电压!
您所说的不接信号,指的是浮空的状态吗?
想问一下这是芯片没有复位吗?
8.4.1.6 RESET (Input) The RESET pin is an active-high digital input. A dedicated reset pin allows the device to be reset at any time in an asynchronous manner. All digital circuitry in the device is reset when the RESET pin is set to logic high and this condition remains active until the pin returns low. The device must always be reset after power-up as well as after recovery from shut-down mode when all the supplies and references have settled to the required accuracy. If the RESET is issued during an ongoing conversion process, then the device aborts the conversion and output data are invalid. If the reset signal is applied during a data read operation, then the output data registers are all reset to zero. In order to initiate the next conversion cycle after deactivating a reset condition, allow for a minimum time delay between the falling edge of the RESET input and the rising edge of the CONVSTA, CONVSTB inputs (see the Timing Requirements: CONVST Control table). Any violation in this timing requirement can result in corrupting the results from the next conversion.
还是芯片坏了?
有波形图吗?请您分享。