Part Number: ADS131M04-Q1
Other Parts Discussed in Thread: ADS131M04
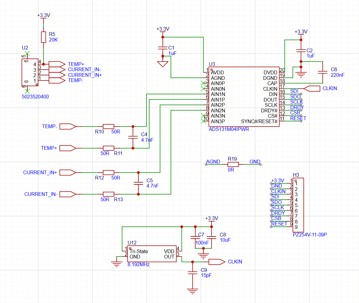
您好,我使用ADS131M04来测量动力电池的电流,通过分流器测量.我的原理图如下,选用64倍增益.在我使用恒流源测试时,不输出时却读到了-2A(分流器0.1毫欧,实际上是200uV).在之后输出电流的测试中也发现了有一个几乎恒定的-2A误差.我想知道难道真有这么大的偏差吗,如果不是的话我该如何进行排查与改进?
This thread has been locked.
If you have a related question, please click the "Ask a related question" button in the top right corner. The newly created question will be automatically linked to this question.
Part Number: ADS131M04-Q1
Other Parts Discussed in Thread: ADS131M04
您好,我使用ADS131M04来测量动力电池的电流,通过分流器测量.我的原理图如下,选用64倍增益.在我使用恒流源测试时,不输出时却读到了-2A(分流器0.1毫欧,实际上是200uV).在之后输出电流的测试中也发现了有一个几乎恒定的-2A误差.我想知道难道真有这么大的偏差吗,如果不是的话我该如何进行排查与改进?
您好
分流器的负极(0V)是否连接到电路/ADC的AGND?
客户是否按照我建议进行了以下测试?01b 用于输入短路测试,10b 用于正直流测试信号测试,11b 用于负极测试信号测试。进行此类测试时,应断开分流器。
客户PCB板上ADC的AGND和GND之间的R19(0ohm)距离是多少?
您好
谢谢你的信息。
对于01b MUX[1:0]设置,0.158mV(158uV)的读数是合理的,如数据表所示,偏移误差的典型值为175uV。
对于10b为2.48mV,对于11b为-2.32mV是正确的,因为测试信号名义上是2/15×VREF,并且它会自动根据增益设置调整其电压电平。正如您在数据表中的示例中所见,在增益为1时,该电压等于160mV。在增益为2时,该电压为80mV。在增益为64时,该测试电压应为160/64=2.5mV。
因此,客户的ADS131M04正常运行,符合预期。客户报告的错误测量结果可能是由于源信号错误或代码到电压的转换错误所致。我建议客户测量ADS131M04上AIN2P和AIN2N之间的信号电压,并检查代码到电压的转换。如果他们要求我们检查,请分享ADC输入引脚上的测量电压以及ADS131M04转换的原始代码。