Part Number: ADS8332

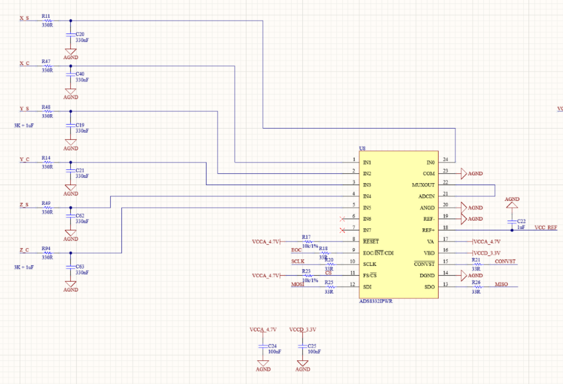
上图是我用的ADS8332原理图,ADC连续循环读取6通道数据可以正常工作,读取的数据没有问题,但是当某一个通道信号变化时,比如通道IN1信号发生变化,会影响到通道IN2的数据,用的采样SCLK=5Mhz,另外当降低采样率SCLK=1Mhz时就没有串扰问题。我猜测是在通道切换的时候,芯片内的采样电容还残留上一通道的电荷量没有排完,这种情况我也没有思路怎么处理,但是不能降低采样时钟,SCLK至少=10Mhz
This thread has been locked.
If you have a related question, please click the "Ask a related question" button in the top right corner. The newly created question will be automatically linked to this question.
Part Number: ADS8332

上图是我用的ADS8332原理图,ADC连续循环读取6通道数据可以正常工作,读取的数据没有问题,但是当某一个通道信号变化时,比如通道IN1信号发生变化,会影响到通道IN2的数据,用的采样SCLK=5Mhz,另外当降低采样率SCLK=1Mhz时就没有串扰问题。我猜测是在通道切换的时候,芯片内的采样电容还残留上一通道的电荷量没有排完,这种情况我也没有思路怎么处理,但是不能降低采样时钟,SCLK至少=10Mhz
您好
你似乎遇到了平差误差问题,尤其是降低设备的采样率会减小采样误差的幅度。缓解这一问题的唯一途径是改进设计。
输入端的RC时间常数限制了当输入电压变化时,模数转换器(ADC)采样电容器上的电压变化速度。减小RC时间常数对于消除建立误差至关重要。
降低模数转换器(ADC)输入阻抗的最佳方法是采用电压跟随器配置的放大器,该配置能提供所需的低输出阻抗。该设备可选择在MUXOUT和ADCIN引脚之间为所有ADC输入插入一个放大器。
如需进一步讨论和获取建议,我建议您观看TI Precision Labs的ADC视频系列,特别是SAR ADC输入驱动器设计播放列表。请查看以下两个链接: