This thread has been locked.

If you have a related question, please click the "Ask a related question" button in the top right corner. The newly created question will be automatically linked to this question.

DAC8760输出防护问题请教

Other Parts Discussed in Thread: DAC8760

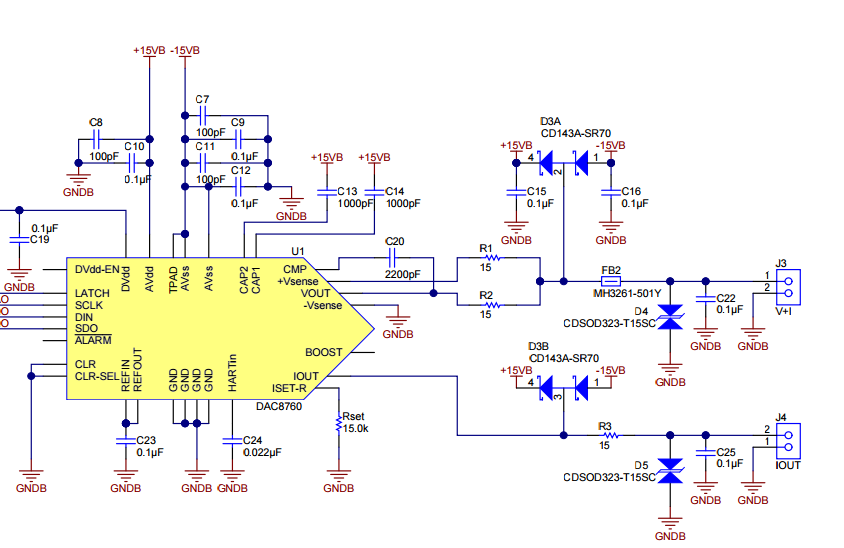
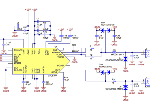
1、DAC8760的Iout和Vout都有两个TVS防护,这两个各是什么作用?

2、如果我只希望DAC8760输出0-5V和4-20mA,输出电路的两个TVS都要加么?