Other Parts Discussed in Thread: ADS1282
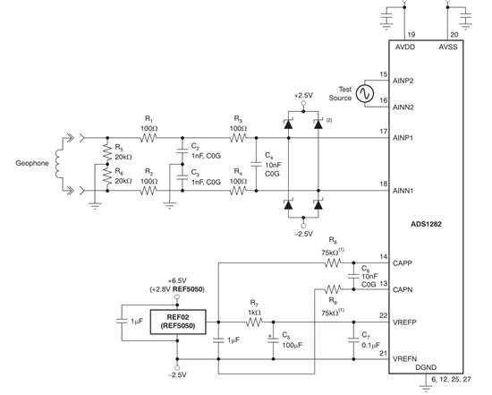
现在要设计一款低功耗的地震数据采集板卡,请问应该选择什么ADC? 除了ADS1282还有其他更低功耗的ADC可供选择吗?ADS1282可以使用两个通道都输入差分信号,通道不用作测试吗? 急求,谢谢大家!
This thread has been locked.
If you have a related question, please click the "Ask a related question" button in the top right corner. The newly created question will be automatically linked to this question.
Other Parts Discussed in Thread: ADS1282
现在要设计一款低功耗的地震数据采集板卡,请问应该选择什么ADC? 除了ADS1282还有其他更低功耗的ADC可供选择吗?ADS1282可以使用两个通道都输入差分信号,通道不用作测试吗? 急求,谢谢大家!