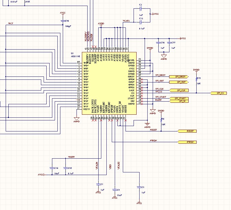
发送指令RDATAC后,为何DRDY引脚一直为高电平?是什么原因呢?这是我的电路图
This thread has been locked.
If you have a related question, please click the "Ask a related question" button in the top right corner. The newly created question will be automatically linked to this question.