This thread has been locked.

If you have a related question, please click the "Ask a related question" button in the top right corner. The newly created question will be automatically linked to this question.

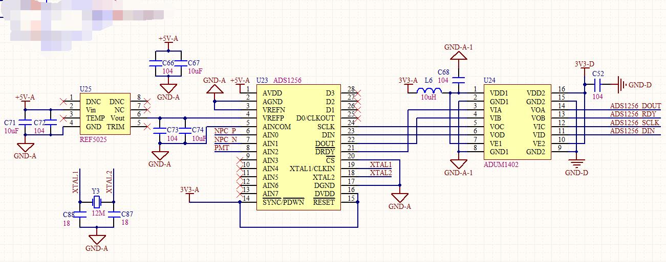
ads1256用ADUM1402ARW隔离后读取数据失败或不稳定

Other Parts Discussed in Thread: ADS1256

ads1256用ADUM1402ARW隔离,单片机为STM32

调试程序四五天了,没有成功。

今上午,我去除ADUM1402ARW隔离芯片,直接连接STM32后,能够成功读取数据,这是为什么。该怎么办?

原理图如下: