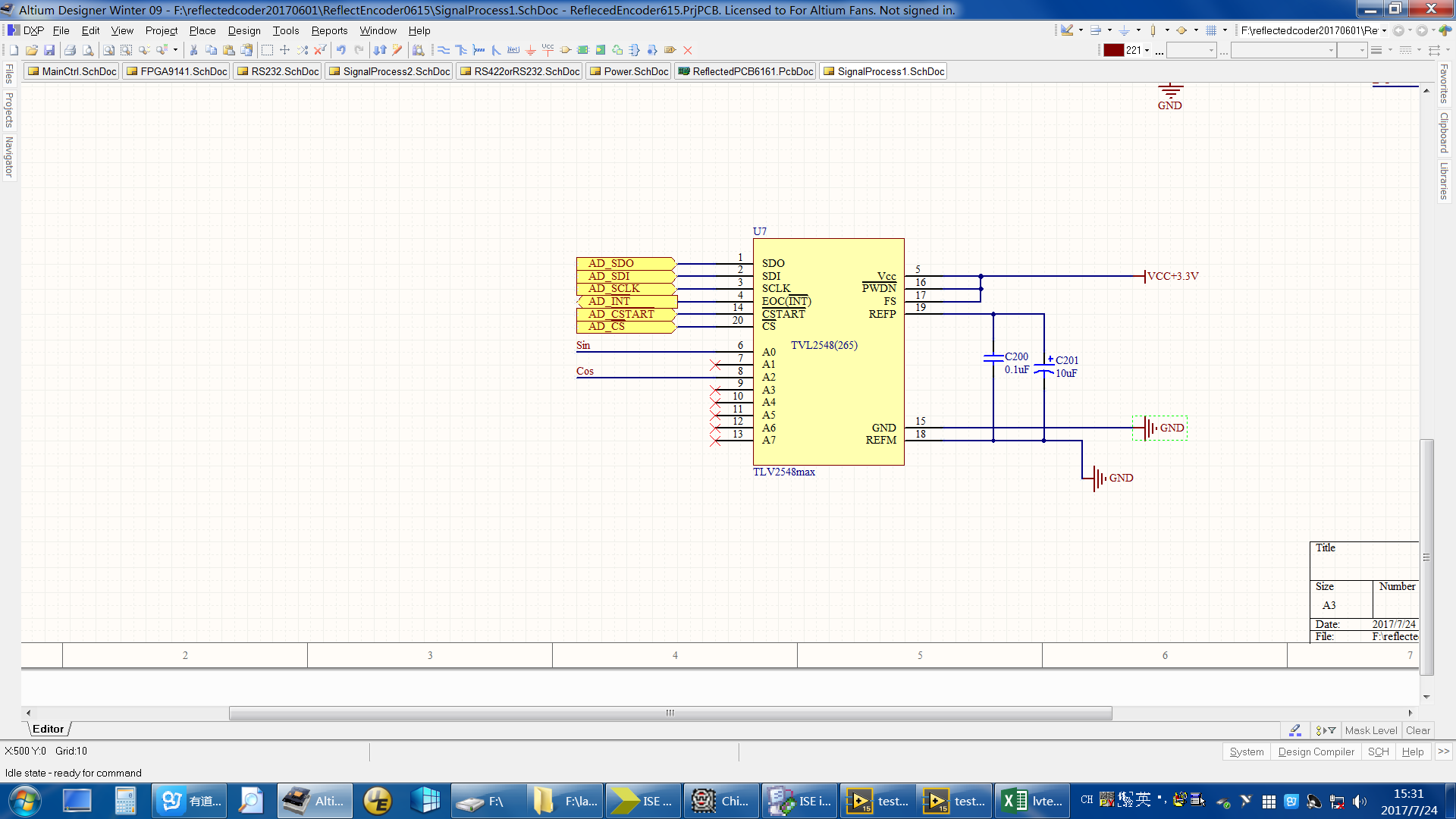
小弟最近用tlv2548去采集正弦信号,信号电压范围0.5-3v。利用FPGA采用是spi总线的方式完成配置,采样转换以及读取,但是采集出来的信号,不对,不知道是我时序的问题还是什么原因。哪位大神能给指导一下,小弟感激不尽,可加我qq771308570,或者邮件联系小弟!
This thread has been locked.
If you have a related question, please click the "Ask a related question" button in the top right corner. The newly created question will be automatically linked to this question.
小弟最近用tlv2548去采集正弦信号,信号电压范围0.5-3v。利用FPGA采用是spi总线的方式完成配置,采样转换以及读取,但是采集出来的信号,不对,不知道是我时序的问题还是什么原因。哪位大神能给指导一下,小弟感激不尽,可加我qq771308570,或者邮件联系小弟!