This thread has been locked.

If you have a related question, please click the "Ask a related question" button in the top right corner. The newly created question will be automatically linked to this question.

ADS131E08 采集问题

Other Parts Discussed in Thread: ADS131E08

大神好,求急救,

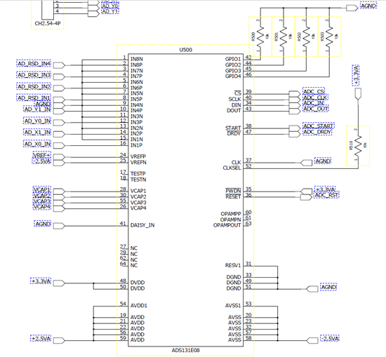
1、ads131e08 原理图如下图;

2、ads131e08采用 正负2.5V供电;

3、差分输入通道的负端都接在 AGND (0V);

4、时钟使用内部时钟2.048M;

5、参考电压采用内部 4V;

现在我的问题是:

1、AD_X0_IN 输入 1V, Gain为1, 读出的值为 0x7fffff,

2、AD_X1_IN 输入 -1V,  Gain为1, 读出的值为 0x800000

3、按照datasheet,Gain为1时,满量程不应该是-4V~4V么?

4、麻烦大神们解惑,在线等,谢谢!