This thread has been locked.

If you have a related question, please click the "Ask a related question" button in the top right corner. The newly created question will be automatically linked to this question.

DAC7731E的问题

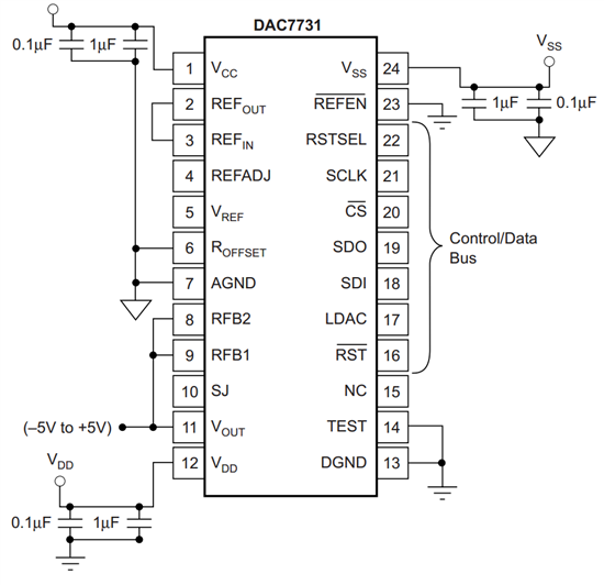
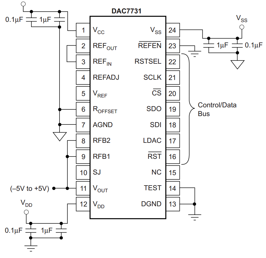
购买了5片样片,输入固定数据比如0x8000,输出-1.6V,或者跳变,折腾了几天,输入采用STM32 IO口模拟SPI总线,SDO没有使用。电路采用下图,请各位大侠帮忙分析一下原因。