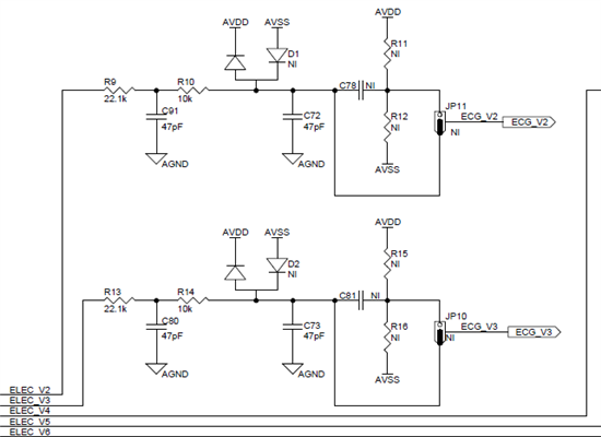
网页上的指导手册:
http://www.ti.com.cn/cn/lit/ug/sbau171c/sbau171c.pdf
第56页的图:--图上的二极管有什么作用?是不是和电极脱落检测有关?
This thread has been locked.
If you have a related question, please click the "Ask a related question" button in the top right corner. The newly created question will be automatically linked to this question.
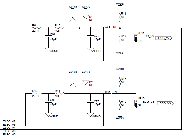
网页上的指导手册:
http://www.ti.com.cn/cn/lit/ug/sbau171c/sbau171c.pdf
第56页的图:--图上的二极管有什么作用?是不是和电极脱落检测有关?