This thread has been locked.

If you have a related question, please click the "Ask a related question" button in the top right corner. The newly created question will be automatically linked to this question.

关于ADS1281开发板上的全差分运放OPA1632和基准源的问题

Other Parts Discussed in Thread: OPA1632

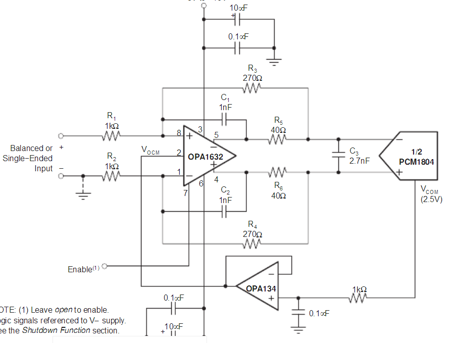
1281开发板采用的运放为OPA1632,开发板上信号V+与V-为信号输入端,

问题1.。。根据OPA1632手册显示,支持单端信号输入,将V-与开发板的GND相连接,输入信号小于1.6V时,运放始终输出1.6V,当输入信号大于1.6V时,输出的信号才正常,

手册是支持单端输入的,我想知道运放的V-端是否可以接地,Vocm脚当前接的基准为2.5V,下图为运放手册

问题2.。。开发板上1281的供电为5V供电,也支持±2.5V供电,VREFP与VREFN所代表的正负基准是否要根据供电选择而变化,

即5V供电 ,基准VREFP为 5V,VREFN  为0。  ±2.5V供电 时VREFP 为+2.5V,VREFN 为 -2.5V?

问题3.。。目前能采集到数据的条件为 5V供电,VREFP为5V,VREFN为0,运放的VOCM为+2.5V,VOCM与VREFP,VREFN的关系?

  • 1. 运放的V-可以接地,也就是说OPA1632 单电源供电。 Vocm指的是输出端的共模电压大小,即为(Vout+)+(Vout–)/2。
    2. VREFP和VREFN的输入电压范围为AVSS- 300mV < (VREFP or VREFN) < AVDD + 300mV。 所以根据这个电压范围,可以看出REFP和REFN是和供电电压有关的,当单电源供电时,二者的输入电压范围最小不能低于-0.3V。
    3. Vocm=Vref=VREFP-VREFN
  • 以开发板为样,做 了样品

    VOCM为2.5V,运放±12V供电,VIN+输入信号,VIN-接地,当输入小于1.6V时,输出所接电容C117两端电压始终未1.6V,大于1.6V时,才随着输入的变化而变化

    该怎么解决?是不是当VIN-端接地时候,运放V-要接地?