初步問題是於廠內較準時溫度誤差在合理範圍內,較準後將其參數寫入產品Flash中,但將產品裝置於客戶端時,發現溫度有飄移不準問題產生,再請幫忙分析可能潛在問題
This thread has been locked.
If you have a related question, please click the "Ask a related question" button in the top right corner. The newly created question will be automatically linked to this question.
初步問題是於廠內較準時溫度誤差在合理範圍內,較準後將其參數寫入產品Flash中,但將產品裝置於客戶端時,發現溫度有飄移不準問題產生,再請幫忙分析可能潛在問題
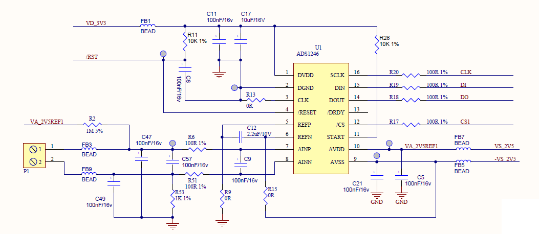
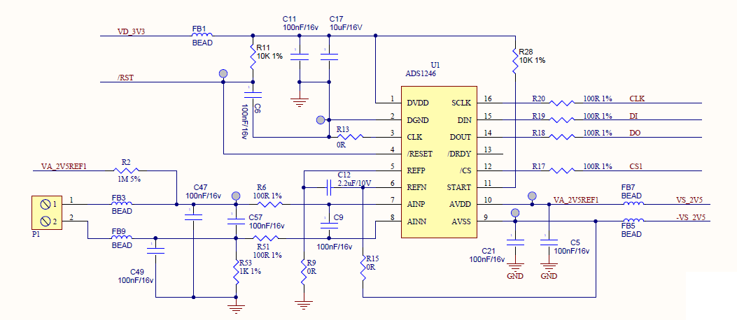
您好,ADS1246的参考电压Vref=V(REFPx) – V(REFNx)的范围为0.5V~[(AVDD – AVSS) – 1]V.您这里直接接地,不满足这个参考电压范围。
参考源的选择是影响稳定性和噪声的主要因ADS1246 需要外部接参考源,尽量选择精度高的参考电压源。