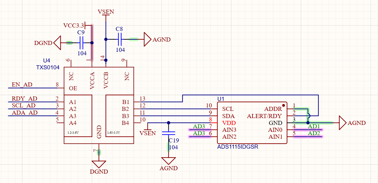
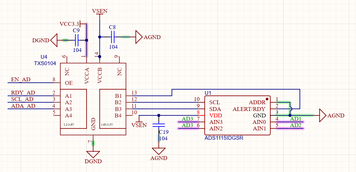
我使用STM32单片机以4MHZ运行,以大概100khz的时钟IIC进行与ADS1115通讯,发现当传输完8位时,需要等待近14ms 才能从逻辑分析仪上看到丛机返回的ACK信号。单片机与ADS1115之间用的TXS0104进行的数据电平转换。这么大的延时应该不是正常现象吧。

This thread has been locked.
If you have a related question, please click the "Ask a related question" button in the top right corner. The newly created question will be automatically linked to this question.
我使用STM32单片机以4MHZ运行,以大概100khz的时钟IIC进行与ADS1115通讯,发现当传输完8位时,需要等待近14ms 才能从逻辑分析仪上看到丛机返回的ACK信号。单片机与ADS1115之间用的TXS0104进行的数据电平转换。这么大的延时应该不是正常现象吧。
