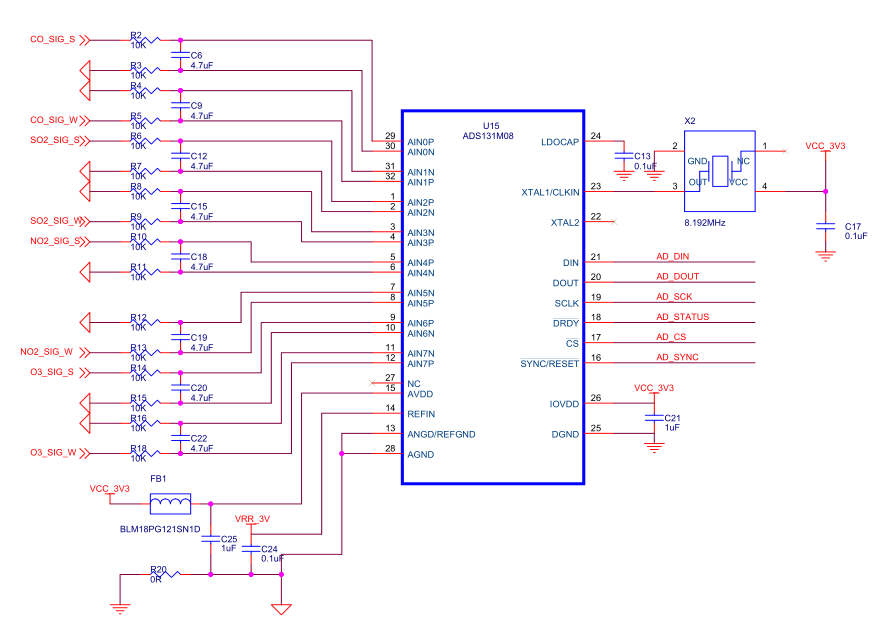
您好,我们用ADS131M08这个芯片同时采集数据,8个通道中有1-2个通道采集的数据误差绝对值差别比较大。万用表量了是2.1V左右,但采集出来,只有1.7V左右,同时这个采集的电压会根据输入电压变化而变化,只是绝对电压值不对。
在我们所有采集的8个通道中,只有这第五个通道数据误差较大,其他通道数据正常?这个是否跟硬件输入阻抗有关?电路输入端其实差别不大,都是运放出来直接经过ADC前的电阻电容就直接进ADC了,如果有影响那也只可能是PCB板的layout影响输入阻抗,到现在为止,我们怀疑软件问题可能性较大?请问您这边能根据这些情况,给出指导吗?或者还需要什么信息。
附件是ADC部分原理图
