翻阅了一遍对这个芯片的原理要求还是有不少疑惑。
芯片如何自行确定输入或输出。
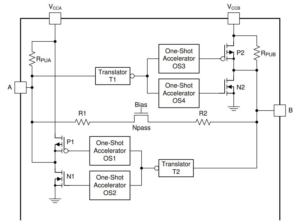
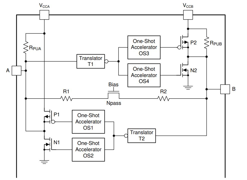
文档中提到有边沿跳变,输出一个one-shot信号,以加速推挽管导通,那么MOS管是否可以保持长期导通,因为我只是把它用作了很低速的IO,可能长期处于一个固定的状态。不妨假设A 入 B出,A是低电平,那么N2是导通的,以致于B变低,B变低又导致N1接通,这样N1管子是通的,A要输出高电平该怎么办,我的理解是除非N1阻是那么低,驱动才能把它拉到高电平。但手册中又有写:
IO输出电流最大100mA,这驱动能力有太强了吧,又如何再能将其拉高。