Hi team
Good day
客户遇到问题需要咨询一下:
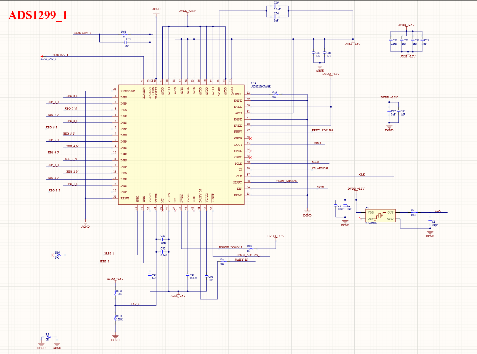
目前我使用了2片ADS1299芯片,想要通过菊花链的连接方式去进行通讯,但是逻辑分析仪看到的数据只能采集到第一片ADS的数据,第二片的数据没有;目前我们是使用的外部晶振,连接方式也是按照菊花链推荐电路进行的连接,所以想问一下您那面是否又出现过这样的问题,可否帮忙提出一个解决方案。
Best regards
Aosker
This thread has been locked.
If you have a related question, please click the "Ask a related question" button in the top right corner. The newly created question will be automatically linked to this question.
Hi team
Good day
客户遇到问题需要咨询一下:
目前我使用了2片ADS1299芯片,想要通过菊花链的连接方式去进行通讯,但是逻辑分析仪看到的数据只能采集到第一片ADS的数据,第二片的数据没有;目前我们是使用的外部晶振,连接方式也是按照菊花链推荐电路进行的连接,所以想问一下您那面是否又出现过这样的问题,可否帮忙提出一个解决方案。
Best regards
Aosker