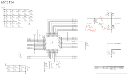
Part Number: ADC3424
数字接口已经验证,通过寄存器修改今存其,9/a/b,配置为三角波,固定模式,已经验证通过。
但是改为normal模式,接收到的信号有很大的直流偏置。示波器看到的P/N输入端的偏置也就30mV左右。似乎ADC做了很大的放大。数字格式也是对的,采用默认的2‘s 补码。
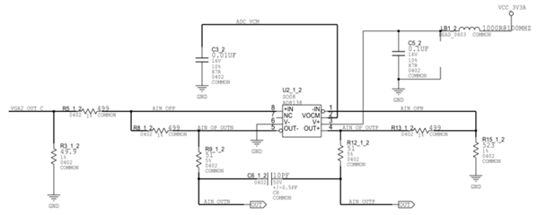
原理图:



This thread has been locked.
If you have a related question, please click the "Ask a related question" button in the top right corner. The newly created question will be automatically linked to this question.