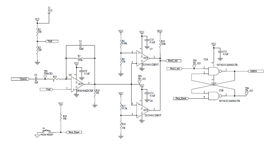
我查了一些资料,也到ti的论坛上找到了这个原理图
但是这个图中信号,输入是一个信号,就是最左边的信号,那我的Paceout2 Pace out1两个信号如何接呢?
(2)经过硬件的信号要返回到GPIO 中去,但是这个图上说是GPIO4,手册上说的是 GPIO1, 可以任意选的吗?
(3)从GPIO返回到芯片内部,芯片是不是有自动去除pace的功能?
(4)如果软件去pace信号的话,是不是就不需要返回gpio了?
非常感谢。
This thread has been locked.
If you have a related question, please click the "Ask a related question" button in the top right corner. The newly created question will be automatically linked to this question.
1. 可以采用八通道输入的两个通道进行硬件PACE检测,这两个通道一个选择奇数,一个选择偶数,奇数通道由PACE_OUT2输出,偶数通道由PACE_OUT1输出,两路输出要进入两入PACE检测电路以确定没有误判。
2. 可以任选GPIO接口。
3. ADS129X系列不具有自动去除PACE的功能。
4. 硬件PACE检测电路返回的是逻辑信号,只是判断PACE信号的有无。如果在应用中要去除PACE信号的话,建议先检测PACE信号的有无,再决定是否需要去除PACE信号,当然还是需要将判决结果返回GPIO。