Part Number: ADS131A02
1、使用asynchronous slave mode, M0=1, M1=0, M2=0;ADS芯片初始化的时候,读取寄存器时不能得到设置的数值,读取仅读寄存器得到的数据都是0x00, 在配置A_SYS_CFG等寄存器时,读取到的是0x2200,,并且在第一次发送0x0655命令时,返回的是0xff02,第二次发送0x655时,返回的是0x0655;
This thread has been locked.
If you have a related question, please click the "Ask a related question" button in the top right corner. The newly created question will be automatically linked to this question.
Part Number: ADS131A02
1、使用asynchronous slave mode, M0=1, M1=0, M2=0;ADS芯片初始化的时候,读取寄存器时不能得到设置的数值,读取仅读寄存器得到的数据都是0x00, 在配置A_SYS_CFG等寄存器时,读取到的是0x2200,,并且在第一次发送0x0655命令时,返回的是0xff02,第二次发送0x655时,返回的是0x0655;
您好,
建议先调试好能够读写寄存器,这样才能根据需求配置相关设置到寄存器。
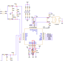
寄存器的读写在数据表9.5.3.7章节 至 9.5.3.10章节有详细说明;另外在产品首页 软件开发部分,如下截图,有C 代码示例,您可以下载参考:
ADS131A02产品首页链接:https://www.ti.com.cn/product/cn/ADS131A02

感谢您的反馈,您的问题是否得到了解决?或者说您可以明确下目前您存在的问题吗
您读取ADC采集数据时,是否通过DRDY信号判断新数据转换完成?
您设置的数据速率是多少?CLKIN是多少?
SCLK频率是多少?看下在新的数据转换完成之前,是否可以将现有转换数据完成读取?
1 LSB = (2 × VREF / Gain) / 2 ^16 = FS / 2^15,输出code乘以1 LSB是输入的模拟电压值。
Negative Charge Pump是否使能了?即VNCPEN设置的是什么?AVDD 、 AVSS 、IOVDD供电电压是多少?您可以附上电路图吗?输入模拟信号是什么?输入信号幅值?
您是使用的 Asynchronous Interrupt Mode 吗?
您可以读取状态寄存器的值然后附在这里吗?
目前的error是 STAT_S,bit 0=1: Not enough SCLKs are sent per frame。即如果设备检测到在现有操作模式的数据帧中发送的SCLK周期不足,则该位置1
VREF、REFEXT管脚连接是错误的吗?