This thread has been locked.

If you have a related question, please click the "Ask a related question" button in the top right corner. The newly created question will be automatically linked to this question.

ADS1282数据转换问题

Other Parts Discussed in Thread: ADS1282

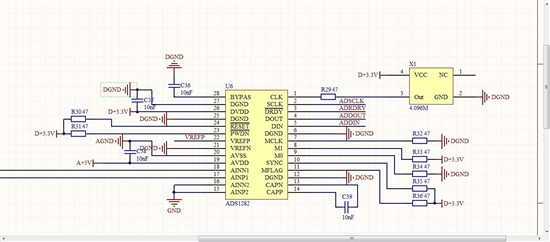
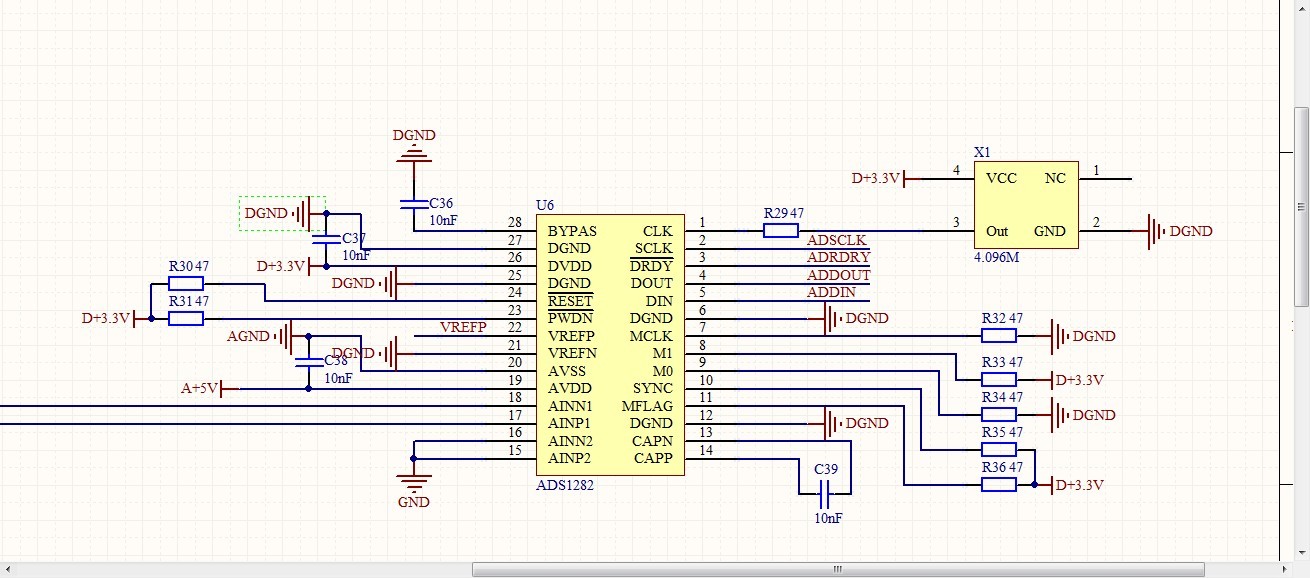
您好!我现在调试ADS1282,读数据,读寄存器都是0,不知道是什么问题,以下是我的电路图,还请专家帮忙看一下