Other Parts Discussed in Thread: ADS1248
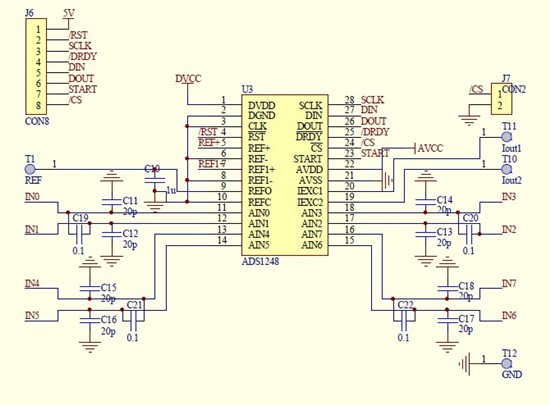
我按照http://e2e.ti.com/support/data_converters/precision_data_converters/f/73/t/2907.aspx该帖子中的接法,使用IDAC产生恒流源,读出的数值不正确,乱跳动。接法如下图
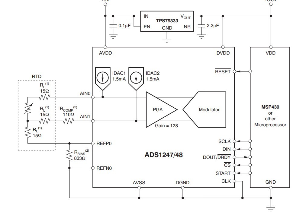
我使用的是1k提供基准,100用的是120的,两个10.04E用的300的,因为是实验所以只采用手头有的电阻试试。我的电路原理图如下图
我的配置为
ADS1248WREG(ADS1248_REG_MUX0,0x01);
ADS1248WREG(ADS1248_REG_MUX1,0x30);
ADS1248WREG(ADS1248_REG_VBIAS,0);
ADS1248WREG(ADS1248_REG_IDAC1,0x01;
ADS1248WREG(ADS1248_REG_IDAC0,0x04);
ADS1248WREG(ADS1248_REG_SYS0,0x43);
具体的现象为返回的值是乱的,0,7ffff,或者其他的值乱跳,ref的电压有时有事2.048,有时比2.048小,有时为0.

